跳到主要內容區
回首頁
English
網站地圖
學校首頁
自我評鑑資料網
108年度委託辦理品質保證認可自我評鑑專區
FaceBook粉絲專頁
SDG永續發展活動
Your browser does not support JavaScript!
本功能需使用支援JavaScript之瀏覽器才能正常操作
首頁
最新消息
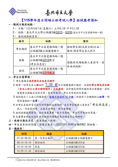
【公告】臺北市立大學《 資訊科學系》115學年度碩士班考試入學 面試應考須知及時程表
【公告】臺北市立大學《 資訊科學系》115學年度碩士班考試入學 面試應考須知及時程表
【公告】臺北市立大學《 資訊科學系》115學年度碩士班考試入學 面試應考須知及時程表
114-2-臺北市立大學資訊科學系115學年度日間碩士班考試入學-面試應考須知-公告版.pdf
瀏覽數:
分享
Close (Esc)
Share
Toggle fullscreen
Zoom in/out
Previous (arrow left)
Next (arrow right)